Thoughts

How do Businesses Win?


Thoughts on Enshittification


Notes From a Distracted Mind


Managing Fast and Slow (Part 2)


Managing Fast and Slow (The Tortoise and the Hare)


Guts or Graphs: Make Better Decisions


Your Business is a Plane


A Tale of Two Coffee Shops: Strategy in Action


Misaligned Incentives


Choosing a CRM for Creative Businesses


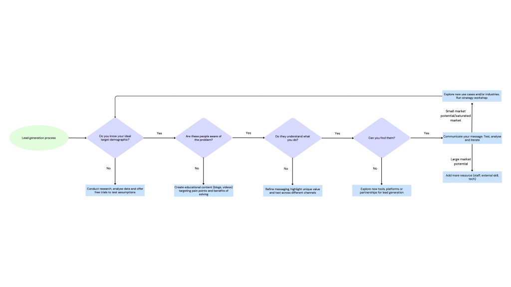
Flow chart of how to approach lead generation

Lead Generation Flow Chart


What Are Your Goals?

London based management consultant specialising in strategy and business development